丝瓜视频

研究生招生

当前位置: 网站丝瓜视频 >> 招生就业 >> 研究生招生 >> 正文

安徽工业大学2021年硕士研究生招生简章

日期:2020-09-18  来源:   点击:

欢迎报考安徽工业大学2021级硕士研究生!

一、学校简介

安徽工业大学坐落于全国文明城市——安徽省马鞍山市,毗邻江苏省南京市,山水秀丽,文脉源远,是一所以工为主,工、理、经、管、文、法、艺七大学科门类协调发展,具有鲜明行业特色的多科性大学,是科技部与安徽省政府联动支持高校、国家“中西部高校基础能力建设工程”项目实施高校、“全国首批深化创新创业教育改革示范高校”、全国创新创业典型经验50强高校、教育部“卓越工程师教育培养计划”实施高校和安徽省地方特色高水平大学建设高校,是安徽省文明校园。学校面向全国20个省(市、自治区)实现一本批次招生,具有海外招收留学生、免试推荐研究生资格以及学士、硕士、博士三级学位授予权。

学校前身是创建于1958年的马鞍山钢铁工业学校,1977年经国务院批准组建马鞍山钢铁学院;1985年更名为华东冶金学院,隶属于原冶金工业部;1998年划转安徽省,实行“中央与地方共建,以安徽省管理为主”的管理体制;2000年经教育部和安徽省人民政府批准,华东冶金学院和安徽商业高等专科学校合并,组建安徽工业大学。

学校占地面积2555.15亩,现有佳山、秀山两个校区,校舍建筑面积91.57万平方米,教学科研仪器设备总值4.3亿元,馆藏纸质文献218.74万册。设有17个教学院部,62个本科专业招生,17个一级学科硕士点,21个专业学位授权点,2个一级学科博士点,2个博士后科研流动站。现有教职工2047人,其中,正高级职称219人、副高级职称479人,具有博士学位教师638人。全日制本科生22484人,各类研究生2564人,留学生396人,宝钢、中天大专班学生278人,各类继续教育在籍学生7472人。

建校60多年来,学校弘扬“高标准、严要求”优良传统,传承“团结、求实、勤奋、创新”优良校风,铸就“精工博学、厚德敏行”校训精神,坚持党建领校、质量立校、创新活校、特色兴校、开放办校,走出一条“以工为主、服务行业、融入地方、创新发展”的特色发展之路。

学校坚持党建领校。以政治建设为统领,全面加强党的建设,提升思政工作水平,落实立德树人根本任务。近年来,在省委综合考核中连续获得“优秀”等次,荣获全国大学生志愿服务西部计划绩效考核优秀项目办、全国大学生心理健康教育工作先进集体、全国暑期“三下乡”社会实践活动优秀单位、“全国国防教育特色学校”、“全国模范职工之家”、“全国节能示范单位”、“全省境外人员管理服务站示范点”等荣誉称号;1个党支部获批教育部首批全国党建工作样板支部培育创建单位,1个支部书记工作案例入选教育部《基层党组织书记案例选编(高校版)》,2名党员获得全国五一劳动奖章,2名辅导员被评为全国辅导员年度人物,1名辅导员获全国高校辅导员素质能力大赛一等奖。

学校坚持质量立校。材料科学、工程学、化学3个学科居全球ESI排名前1%,其中工程学在2019年ESI大学工程学热点论文中国学术机构排行榜上位列第26位,居安徽省第一位。学校顺利通过了2017年教育部本科教学工作审核评估。现有国家级特色专业、综合改革试点专业6个,省级特色(品牌)专业19个,省级综合改革试点专业19个,省级振兴计划新专业建设项目9个。11个专业通过了教育部和住建部本科专业认证(评估),位居省属高校首位。学校“三步法”创新人才培养之路,获国家教学成果二等奖。本科生就业率多年保持在95%以上。90%以上的毕业生集中在安徽、江苏、上海、浙江和北京等地,呈现出“立足安徽,面向长三角,辐射全国”的特征,为我国钢铁行业建设、服务现代化五大发展美好安徽建设输送了大量合格人才。

学校坚持创新活校。拥有省部级以上科研平台26个,“特殊服役环境的智能装备制造”获批国家科技部国际科技合作基地。在2018年中国大学ESI高被引论文排行榜600强中,学校跻身第85位,排名省属高校第一。在“2019中国大陆最具创新力大学百强榜”中排名99位,居省属高校第二位。近五年,学校有700多项拥有自主知识产权的科技成果实现转化孵化,获省科技厅对省内技术转移补助位居省属高校第二位。学生共获授权专利1139项,在各类学科竞赛中获得国际奖项38项,国家级奖项620项,省级奖项2235项,实现了机器人世界杯中国赛“三连冠”,尤其是获得了安徽省属高校在“挑战杯”国赛历史上第一个科技作品竞赛特等奖。

学校坚持特色兴校。主动服务安徽省“四个一”创新主平台和现代化五大发展美好安徽建设,积极与省内外多个地方政府建立稳固的政产学研合作联盟,共建了6个工业技术研究院(中心)等机构;与宝武集团等100余家企事业单位签订了战略合作协议,建立了42个联合研究中心,入选了教育部公布的首批47所高等学校科技成果转化和技术转移基地,是安徽省首批唯一入围高校。校办高科技企业惊天液压、华骐环保年产值超过3亿元,位居全国高校校办企业百强之列。近五年,获批2个安徽省首批高校智库项目,承担地方政府委托研究课题20项,25篇研究成果被核心报刊刊载,30余篇研究成果被国家级重要网站全文转载,相关研究成果得到推广应用,被教育部采纳,获省市主要领导批示多次。

学校坚持开放办校。陆续与近百所国(境)外高校正式建立合作关系,承担了欧盟政府间科研合作项目、科技部中韩国际合作项目等多项科研国际合作项目,获批成立了ISO-TC107/SC9PVD国际标准分委会。积极参与“一带一路”人才培养工作,学历生规模位居省属高校第二,有力支持了安徽省“留学安徽”工程。2017年,学校加入“中国-东盟教育交流周‘一带一路’人才培养校企联盟”。2018年,顺利通过教育部来华留学质量认证专家组评审并免进校实地考察。2019年,承办了由中国工程院和安徽省政府主办的“欧洲应用科学技术与工程院理事会-中国工程院循证科技政策咨询论坛”,进一步提升了学校的影响力和美誉度。

潮平两岸阔,风正一帆悬。目前,学校正以习近平新时代中国特色社会主义思想为指导,积极贯彻落实党的十九大、全国全省教育大会和校第四次党代会精神,系统实施学校“十三五”事业发展规划,争取到2023年,实现新时代高水平大学建设目标,教育现代化水平明显提升,综合办学实力位居省属高校前列,在全国同类高校中争先进位。(数据截止时间:2020年4月)

二、招生计划

2021年,我校招收全日制和非全日制两种培养方式研究生,全日制和非全日制研究生考试招生依据国家统一要求,执行相同的政策和标准。《安徽工业大学2021年硕士研究生招生专业目录》(附录1)中的拟招生计划数基本参考我校2020年的实际招生数,2021年的招生计划最终以教育部正式下达的招生计划文件为准。

2021年,我校招收“退役大学生士兵计划”考生15人(最终以教育部正式下达的招生计划文件为准)。

三、报考条件

(一)报名参加全国硕士研究生招生考试(简称“统考”)的人员,须符合下列条件

1、中华人民共和国公民。

2、拥护中国共产党的领导,品德良好,遵纪守法。

3、身体健康状况符合国家和我校规定的体检要求。

4、考生的学业水平必须符合下列条件之一:

(1)国家承认学历的应届本科毕业生(含普通高校、成人高校、普通高校举办的成人高等学历教育等应届本科毕业生)及自学考试和网络教育届时可毕业本科生。考生应于录取当年入学前必须取得国家承认的本科毕业证书或教育部留学服务中心出具的《国(境)外学历学位认证书》,否则录取资格无效。

(2)具有国家承认的大学本科毕业学历的人员。

(3)获得国家承认的高职高专毕业学历后满2年(从毕业后到录取当年入学之日,下同)或2年以上的人员,以及国家承认学历的本科结业生,复试前须有2篇在公开学术期刊上发表的所报考学科文章,按本科毕业同等学力身份报考。

(4)已获硕士、博士学位的人员。

在校研究生报考须在报名前征得所在培养单位同意。

(二)报名参加以下专业学位全国硕士研究生招生考试的,按下列规定执行。

1、报名参加法律(非法学)专业学位硕士研究生招生考试的人员,须符合下列条件:

(1)符合(一)中的各项要求。

(2)报考前所学专业为非法学专业(普通高等学校本科专业目录法学门类中的法学类专业[代码为0301]毕业生、专科层次法学类毕业生和自学考试形式的法学类毕业生等不得报考)。

2、报名参加法律(法学)专业学位硕士研究生招生考试的人员,须符合下列条件:

(1)符合(一)中的各项要求。

(2)报考前所学专业为法学专业(仅普通高等学校本科专业目录法学门类中的法学类专业[代码为0301]毕业生、专科层次法学类毕业生和自学考试形式的法学类毕业生等可以报考)。

3、报名参加工商管理、公共管理专业学位硕士研究生招生考试的人员,须符合下列条件:

(1)符合(一)中第1、2、3各项的要求。

(2)大学本科毕业后有3年以上工作经验的人员;或获得国家承认的高职高专毕业学历或大学本科结业后,有5年以上工作经验,达到与大学本科毕业生同等学力的人员;或获得硕士学位或博士学位后有2年以上工作经验的人员。

(三)报考“退役大学生士兵”专项硕士研究生招生计划的考生,应为高校学生应征入伍退出现役,且符合硕士研究生报考条件者(“高校学生”指全日制普通本专科(含高职)、研究生、第二学士学位的应(往)届毕业生、在校生和入学新生,以及成人高校招收的普通本专科(高职)应(往)届毕业生、在校生和入学新生,下同)。考生报名时应选择填报退役大学生士兵专项计划,并按要求填报本人入伍前的入学信息以及入伍、退役等相关信息。

(四)我校2021年推荐免试遴选办法和接收章程将在“全国推荐优秀应届本科毕业生免试攻读研究生信息公开暨管理服务系统”(网址://yz.chsi.com.cn/tm)及我校研究生院网页招生信息公布。具有推荐免试资格的考生(包括研究生支教团推免生)须在国家规定时间内登录“全国推荐优秀应届本科毕业生免试攻读研究生信息公开暨管理服务系统”填报志愿并参加复试,截止规定日期仍未落实接收单位的推免生不再保留推免资格。已被招生单位接收的推免生,不得再报名参加当年硕士研究生考试招生,否则取消其推免录取资格。

四、报名与确认

研究生报名包括网上报名和网上确认(现场确认)两个阶段,两个阶段缺一不可,否则视为无效报名。

(一)网上报名

1、网上报名时间为2020年10月10日至10月31日,每天9:00-22:00。

网上预报名时间为2020年9月24日至9月27日,每天9:00-22:00。

考生应在规定时间内登录“中国研究生招生信息网”(公网网址:http://yz.chsi.com.cn,教育网址://yz.chsi.cn,以下简称“研招网”)浏览报考须知,并按教育部、省级教育招生考试管理机构、报考点以及报考招生单位的网上公告要求报名,事先了解报考点缴费方式、现场确认时间等相关信息。

2、报名期间,考生可自行修改网上报名信息或重新填报报名信息,但一位考生只能保留一条有效报名信息。逾期不再补报,也不得修改报名信息。凡不按要求报名、网报信息误填、错填或填报虚假信息而造成不能考试或影响录取的,后果由考生本人承担。

3、考生报名时只填报一个招生单位的一个专业。待考试结束,教育部公布考生进入复试的初试成绩基本要求后,考生可通过“研招网”调剂服务系统了解招生单位的调剂办法、计划余额信息,并按相关规定自主多次平行填报多个调剂志愿。

4、以同等学力身份报考的人员,应如实填写学习情况和提供真实材料。

5、考生要准确填写本人所受奖惩情况,特别是要如实填写在参加普通和成人高等学校招生考试、全国硕士研究生招生考试、高等教育自学考试等国家教育考试过程中因违纪、作弊所受处罚情况。对弄虚作假者,将按照《国家教育考试违规处理办法》《普通高等学校招生违规行为处理暂行办法》严肃处理。

6、报名期间将对考生学历(学籍)信息进行网上校验,考生可上网查看学历(学籍)校验结果。考生也可在报名前或报名期间自行登录“中国高等教育学生信息网”(网址://www.chsi.com.cn)查询本人学历(学籍)信息。

未能通过学历(学籍)网上校验的考生应在下载打印准考证前完成学历(学籍)核验,具体要求届时请关注我校研究生院网页(//graduate.sgshipin.com/)通知。

7、报考“退役大学生士兵”专项硕士研究生招生计划的考生,报名时应当选择填报退役大学生士兵专项计划,并按要求填报本人入伍前的入学信息以及入伍、退役等相关信息。

8、考生应当认真了解并严格按照报考条件及相关政策要求选择填报志愿。因不符合报考条件及相关政策要求,造成后续不能现场确认、考试、复试或录取的,后果由考生本人承担。

9、考生应当按要求准确填写个人网上报名信息并提供真实材料。考生因网报信息填写错误、填报虚假信息而造成不能考试、复试或录取的,后果由考生本人承担。

(二)网上确认(现场确认)要求

1、所有考生(不含推免生)均应当在规定时间内在网上或到报考点指定地点现场核对并确认其网上报名信息,逾期不再补办。网上确认(现场确认)时间由各省级教育招生考试机构根据国家招生工作安排和本地区报考组织情况自行确定和公布。请考生及时关注各省级教育招生考试机构发布的公告。

2、考生网上确认(现场确认)应提交本人居民身份证、学历学位证书(应届本科毕业生持学生证)和网上报名编号,由报考点工作人员进行核对。报考“退役大学生士兵”专项硕士研究生招生计划的考生还应提交本人《入伍批准书》和《退出现役证》。

3、所有考生均应对本人网上报名信息进行认真核对并确认。报名信息经考生确认后一律不作修改,因考生填写错误引起的一切后果由其自行承担。

4、考生应按规定缴纳报考费。

5、考生应按报考点规定配合采集本人图像等相关电子信息。

五、资格审查与准考证打印

根据教育部有关研究生招生文件政策和规定,我校在研究生报名、复试、录取和新生报到等环节对考生报考资格进行严格审查,并重点核查考生填报的学历(学籍)信息。

对考生的学历(学籍)信息有疑问的,要求考生在规定时间内提供权威机构出具的认证材料。在审查考生资格时,一旦发现伪造证件、不符合报考条件等情况,即时取消考生的报考或录取资格。

考生可在考试前规定的时间内(2020年12月19日至12月28日)登录教育部研招网自行下载打印《准考证》并保存好电子版准考证。《准考证》使用A4幅面白纸打印,正反两面在使用期间不得涂改或书写。

考生凭下载打印的《准考证》及有效居民身份证参加初试和复试。

、考试

1、初试时间: 2020年12月26日至12月27日(每天上午8:30-11:30,下午14:00-17:00)。具体如下:

12月26日上午 思想政治理论(管理类联考综合能力)

12月26日下午 外国语

12月27日上午 业务课一

12月27日下午 业务课二

2、复试时间安排在国家线下达后,一般在录取当年的4月底前完成。具体复试方案届时详见我校2021年硕士研究生复试方案。

以同等学力(包括高职高专和本科结业)报考的考生需在复试中进行加试,报考法律硕士(非法学)、工商管理硕士、公共管理硕士、工程管理硕士的同等学力考生可以不加试,各专业具体报考要求及加试科目见招生专业目录。

参加“大学生志愿服务西部计划”“三支一扶计划”“农村义务教育阶段学校教师特设岗位计划”“赴外汉语教师志愿者”等项目、高校学生应征入伍现役退役、“选聘高校毕业生到村任职”项目等加分按国家政策进行。

考生体检工作在考生拟录取后组织进行,体检报告于入学报到时提交相关学院,体检具体要求详见我校2021年复试方案。

七、学习方式、就业方式

硕士研究生按其学习方式分为“全日制”硕士研究生和“非全日制”硕士研究生两种。其中非全日制硕士研究生仅限报考我校专业学位相关专业。全日制硕士研究生指全脱产在校学习的硕士研究生。非全日制硕士研究生指在从事其他职业或者社会实践的同时,采取多种方式和灵活时间安排进行非脱产学习的硕士研究生。全日制硕士生在基本学制内,学校根据相关管理规定安排住宿;非全日制硕士生在学期间,学生自行安排住宿,食宿费用自理,课程设置、学习时间安排等咨询相关学院。学校不负责支付非全日制硕士生各类工资、补贴、医疗费用等费用,非全日制硕士生的医疗保险由学生自行解决。

硕士研究生按就业方式分为“定向就业”和“非定向就业”两种类型。定向就业硕士生入学前须与我校及用人单位签订定向合同,毕业后按定向合同就业,学习期间人事档案和户口均不能转入我校;非定向就业硕士生入学前必须将人事档案调入我校,毕业后与用人单位经双向选择就业。

网上报名时,考生必须明确选择学习方式和就业方式,报名后不得更改,复试后按照报名信息录取。注意事项:

1、2021年我校非全日制硕士研究生原则上只招收在职定向就业人员。即报考我校且学习方式为“非全日制”的考生,录取类别为“定向”,就业方式仅限“定向就业”。

2、报考全日制硕士生,就业方式可以选择“定向就业”或“非定向就业”,考生报名时任选。

、学制

全日制硕士生基本学制为3年,金融、应用统计、会计、法律(法学)、翻译等5个全日制专业学位的学制为2年。非全日制硕士生基本学制为3年。各专业学制信息具体见《安徽工业大学2021年硕士研究生招生专业目录》(附录1)。

九、学费与奖助体系

我校2021年招收的硕士研究生,每学年均需交纳学费,按国家和省相关文件规定,我校全日制、非全日制会计(MPACC)、法律(法学与非法学)(JM)、金融(FM)、应用统计(MAS)和翻译(MTI)专业学位研究生的学费标准均为11000元/年.生,非全日制工商管理(MBA)专业学位研究生的学费标准为16000元/年.生,非全日制公共管理(MPA)专业学位研究生的学费标准为15000元/年.生,其余专业的学费标准均为8000元/年.生,具体收取方式另行通知。

在全面实行研究生教育收费制度的同时,我校将进一步加大对研究生教育的投入,完善研究生奖助体系。我校研究生奖助体系由奖学金、助学金、创新成果奖励和学科竞赛奖励等组成。奖学金包括国家奖学金、学业奖学金、社会捐助奖学金等;助学金包括国家助学金、“三助一辅”岗位助学金、国家助学贷款、特殊困难补助等。

(一)研究生奖学金

1、研究生国家奖学金:用于奖励学业成绩特别优秀、科学研究成果显著、社会公益活动表现突出的全日制研究生。硕士生奖励标准为20000元/生·年,博士生奖励标准为30000元/生·年。获研究生国家奖学金者可以兼得学业奖学金。

2、学业奖学金:用于奖励支持全日制研究生更好地完成学业。硕士研究生第一学年按第一志愿报考我校为一等学业奖10000元/生,调剂为二等学业奖8000元/生;博士研究生第一学年全部为一等学业奖,金额为12000—18000元/生,具体金额根据当年财政拨款和招生情况确定。第二学年和第三学年的学业奖学金根据学习成绩、科研成果、综合素质等进行综合评价,等级和比例以学校正式文件为准。

3、优秀新生奖学金:用于资助和激励优秀全日制研究生将更多时间和精力投入到研究学习中,促进学生创新精神和创新创业能力的提高.硕士研究生优秀新生一等奖奖金2万元,发放对象为我校正式录取的推免生、“双一流大学”建设高校应届本科毕业生(含调剂生源)以及第一志愿报考的本校应届毕业生且平均学分绩排名本专业前30%者;二等奖奖金1万元,发放对象为第一志愿报考我校,本科毕业于在第四轮学科评估中被评为B以上学科的高校相关学科专业的应届本科毕业生以及第一志愿报考的本校应届毕业生且平均学分绩排名本专业前45%者;三等奖奖金5千元,发放对象为第一志愿报考我校的具有博士授予权高校的应届毕业生以及本科毕业于在第四轮学科评估中被评为B以上学科的高校相关学科专业的调剂应届毕业生。博士研究生优秀新生一等奖奖金3万元、二等奖奖金2万元、三等奖奖金1万元。符合优秀新生奖的硕士研究生,除享受相应的优秀新生奖外还可同时享受第一学年1万元的学业奖和6千元的国家助学金,符合学校国家研究生奖学金评选条件的还可以申请参评国家奖学金。

4、社会捐助奖学金:由企业或个人在学校设立的用于奖励品学兼优学生的各类奖学金。

(二)研究生助学金

1、全日制研究生国家助学金:用于补助研究生基本生活支出,覆盖我校无固定工资收入的全部全日制研究生。硕士生资助标准为6000元/生·年,博士生每年资助标准为13000元/生·年,按10个月计发。

2.“三助一辅”岗位助学金:适应多方面、全方位培养研究生的需求,学校设立研究生“三助一辅”岗位助学金,提升研究生管理实践工作以及知识运用的能力。

3.国家助学贷款:按照国家助学贷款管理相关规定执行。需要贷款的研究生可在入学之前办理生源地信用助学贷款。

4.特殊困难补助:用于资助研究生个人发生重大疾病、个人财产重大损失、家庭主要成员重大变故、家庭遭受严重自然灾害等。

(三)创新成果奖励

用于奖励在创新研究、高水平学术论文、优秀学位论文等学术科研等方面取得优异成绩的研究生。

(四)学科竞赛奖励

用于奖励在研究生数学建模竞赛、“挑战杯”竞赛等全国重大赛事中取得突出成绩的研究生。

(五)学校设立了资助研究生出国(境)学习交流项目。资助项目分为:出国(境)交流学习和参加在境外(含港澳台地区)举行的国际学术会议。搭建多类型、多层次、多途径的学生海外访学交流体系。

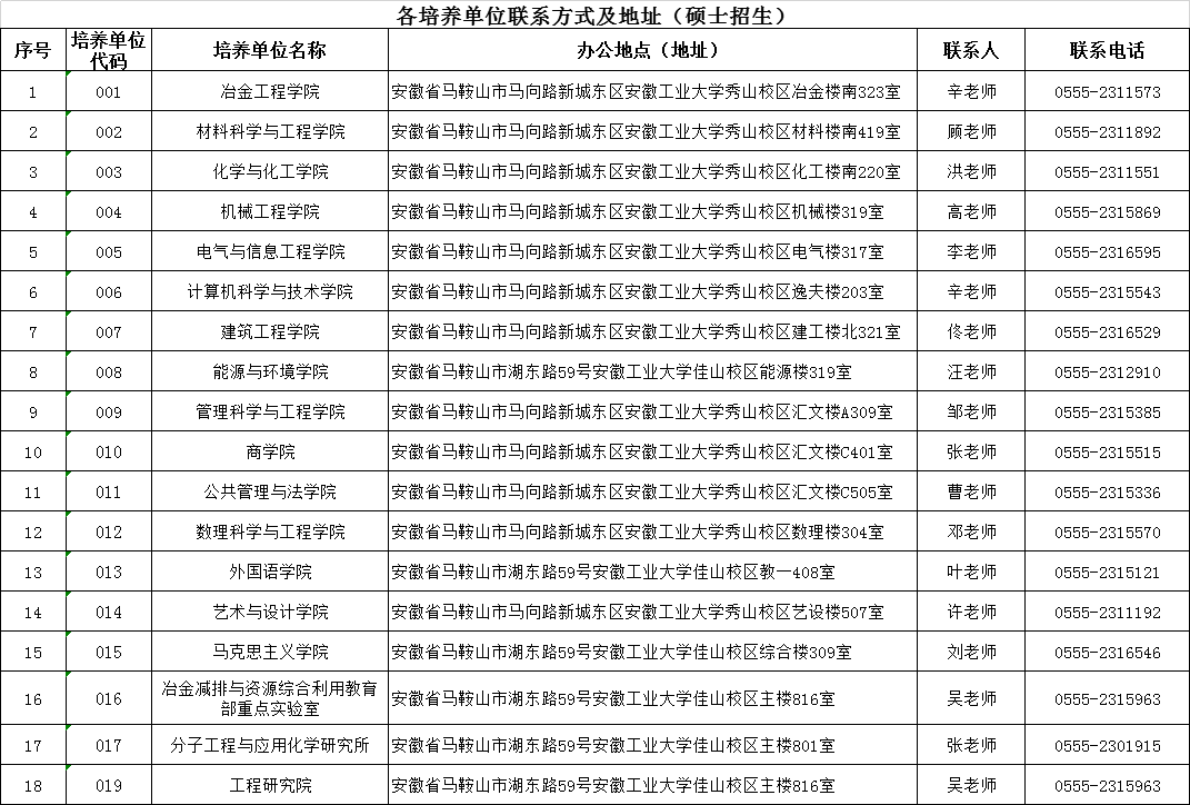
、联系方式

通信地址:安徽省马鞍山市花山区湖东路59号安徽工业大学(佳山校区)研招办

办公地点:安徽工业大学(佳山校区)3号教学楼220室

邮政编码:243000

联系电话:0555-2311612

联系人:孙老师

研招QQ群(群号:182440658)、退役大学生士兵专项计划群(群号:516529551),申请入群时请注明:报考年份+报考专业+姓,入群后请据此改名。

附录1:安徽工业大学2021年硕士研究生招生专业目录

附录2:安徽工业大学2021年硕士研究生招生考试初试科目命题范围